Ello - Base de Conhecimentos
Pesquisar
Você está aqui:
inicio
»
organograma
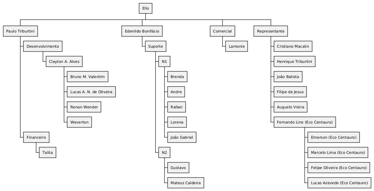
Organograma
Paulo Triburtini
Desenvolvimento
Clayton A. Alves
Bruno M. Valentim
Lucas A. N. de Oliveira
Renan Wender
Weverton
Financeiro
Talita
Edenildo Bonifácio
Suporte
N1
Brenda
Andre
Rafael
Lorena
João Gabriel
N2
Gustavo
Mateus Caldeira
Comercial
Lamonie
Representante
Cristiano Macalin
Henrique Triburtini
João Batista
Filipe de Jesus
Augusto Vieira
Fernando Lino (Eco Centauro)
Emerson (Eco Centauro)
Marcelo Lima (Eco Centauro)
Felipe Oliveira (Eco Centauro)
Lucas Azevedo (Eco Centauro)
Ello
SVG
|
PNG
|
TXT